2022年3月23日,病原生物学研究所王健伟团队、呼吸病学研究院曹彬团队等在Lancet Microbe在线发表了题为“SARS-CoV-2 specific antibody and T cell responses 1 year after infection in individuals recovered from COVID-19: a longitudinal cohort study”的研究论文,进一步阐释CoVID-19康复患者感染后1年SARS-CoV-2特异性抗体和T细胞免疫反应。
记忆性免疫反应对于预防再感染和减轻疾病严重程度至关重要,但感染12个月后针对SARS-CoV-2体液免疫和细胞免疫反应的强度和功能尚未完全阐明。
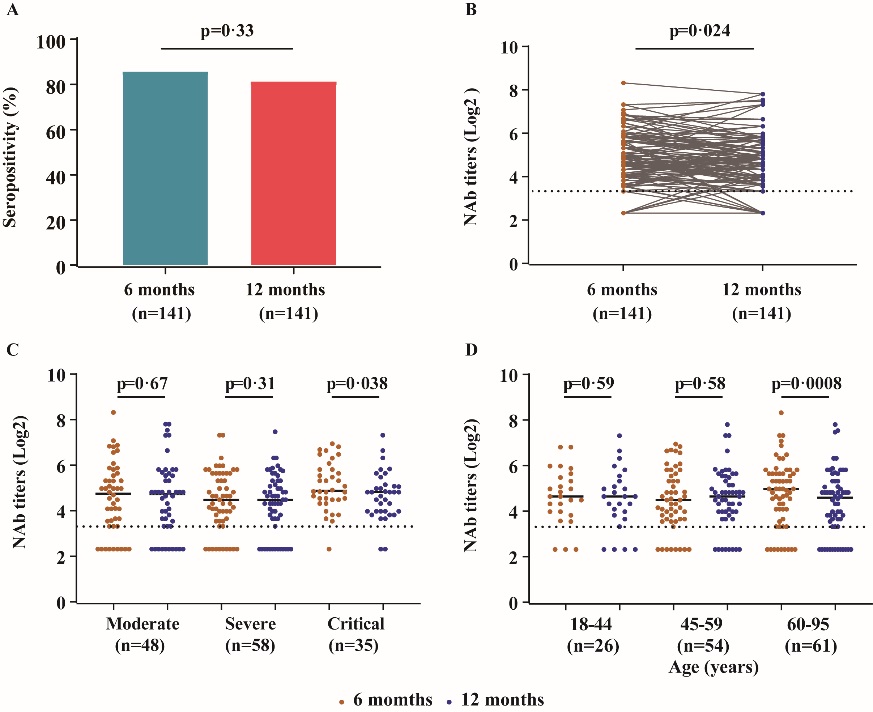
本研究收集了2020年1月7日至5月29日期间从武汉出院的1096例患者感染12月后的外周血样本,对SARS-CoV-2核衣壳蛋白(N)、刺突蛋白(S)和受体结合域(RBD)的IgM、IgA和IgG抗体水平进行了检测,分析了针对SARS-CoV-2原型株和D614G、Beta和Delta变异株的中和抗体水平,并进一步对其细胞免疫水平进行了评估。结果显示,感染后12个月,康复患者的结合抗体N-IgG、S-IgG、RBD-IgG和中和抗体血清阳性率分别为82.0%、95.2%、94.2%和86.2%;60岁以下的个体在感染后6~12个月期间,中和抗体总体水平保持稳定;感染后12个月,仍可检测到针对SARS-CoV-2病毒蛋白的多功能T细胞反应,而在不同严重程度的个体中,T细胞反应的强度和细胞因子谱无明显差异。进一步研究发现,高达72.2%的COVID-19康复患者失去针对Beta变异株的中和抗体反应;康复患者针对Delta变异株的中和抗体水平与D614G变异株相当,均高于Beta变异株。研究还发现,在感染12个月后对SARS-CoV-2原型株失去中和抗体反应的所有个体中,均可以检测到T细胞免疫反应。以上数据表明,感染后12个月康复患者体内仍然存在针对SARS-CoV-2原型株的特异性中和抗体和T细胞反应。与原型株相比,针对D614G、Beta和Delta变异株的中和抗体水平明显降低,而变异株没有明显逃逸记忆T细胞反应,提示当中和抗体水平降低时,SARS-CoV-2特异性T细胞反应可能对变异株导致的严重疾病发挥重要保护作用。本研究是对自然感染SARS-CoV-2后1年且无重复暴露和疫苗接种康复患者的抗体和T细胞免疫反应持久性和强度首次进行综合评估的一项研究,研究结果为新冠疫情防控和疫苗研发提供了数据支持。

图. CoVID-19康复期患者感染1年后对SARS-CoV-2 Wuhan株、D614G、Beta和Delta变异株的体液和细胞免疫反应
该研究由病原生物学研究所与呼吸病学研究院、四川大学华西医院、太阳成集团tyc122cc入口牛津研究所等多家单位合作完成。病原生物学研究所王健伟教授和呼吸病学研究院曹彬教授为共同通讯作者,郭丽、王赓、王业明、张乔、任丽丽、谷晓颖为共同第一作者。研究工作得到太阳成集团tyc122cc入口医学与健康科技创新工程(2020-I2M-2-015,2018-I2M-2-002)和国家自然科学基金(81930063)等项目的支持。
论文链接:https://www.thelancet.com/journals/lanmic/article/PIIS2666-5247(22)00036-2/fulltext