2022年7月28日,太阳成集团tyc122cc入口阜外医院王淼研究团队在Circulation Research《循环研究》在线发表了题为“Targeting PDE4B (Phosphodiesterase-4 Subtype B) for Cardioprotection in Acute Myocardial Infarction via Neutrophils and Microcirculation”(靶向磷酸二酯酶4B通过中性粒细胞和微循环对急性心肌梗死的心脏保护作用)的论文,报道磷酸二酯酶4B(PDE4B)通过介导中性粒细胞炎症反应和微循环障碍在心肌缺血再灌注(MI/R)损伤中发挥关键作用。
急性心肌梗死是冠心病中最严重、危害最大的病症之一,及时完全的血运重建是目前治疗急性心肌梗死患者最有效的方法。然而伴随心肌缺血再灌注的损伤,严重影响患者预后。发现心肌缺血再灌注损伤的新机制,寻找新的干预手段显得尤为必要且重要。
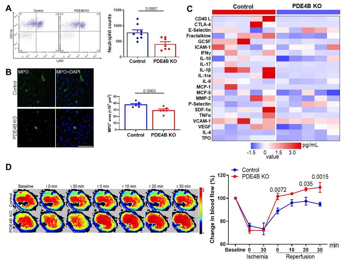
临床观察研究提示磷酸二酯酶4(PDE4,能特异降解细胞内第二信使环磷酸腺苷(cAMP))可能参与心血管疾病发生。基于前期发现激活前列腺素E受体4(一种升高cAMP水平的G蛋白偶联受体)可抑制MI/R损伤,本研究团队进一步探究了环磷酸腺苷(cAMP)代谢酶PDE4及其亚型在MI/R损伤中的作用。发现在PDE4四个亚型中,MI/R损伤后只有PDE4B表达显著上调,而敲除PDE4B后可以明显减少小鼠MI/R后的心肌梗死面积,并改善心功能。机制研究发现,PDE4B一方面通过cAMP-PKA途径介导了中性粒和内皮细胞粘附分子表达和中性粒细胞黏附血管内皮,并促进中性粒细胞迁移、炎性小体激活和炎症因子释放,从而加重MI/R损伤。另一方面,PDE4B通过cAMP-PKA-NO信号通路来调控内皮依赖的血管舒张反应,介导缺血再灌注引起的微血管闭塞,促进MI/R损伤。

图1. PDE4B敲除保护小鼠心肌缺血再灌注损伤

图2. PDE4B介导心肌缺血再灌注的中性粒细胞浸润 (A-B)、炎症反应 (C)和微循环 (D)
本研究团队发现,目前临床已有的PDE4亚型非选择性抑制剂具有与PDE4B基因敲除同样的心脏保护作用。而且阻断PDE4B所产生的血管舒张作用在人冠脉微血管中也得到了证实,特别是PDE4抑制剂可以显著改善急性心梗患者相关的微血管功能障碍。开发PDE4B亚型选择性抑制剂或拓展已有PDE4药物的新用途,有望成为急性心梗患者心脏保护的新策略。该研究为降低急性心梗患者的心衰发生及死亡提供了新的防治策略和干预手段。

图3. 选择性阻断PDE4B为急性心肌梗死再灌注治疗提供心肌和微血管双重保护
该项研究得到太阳成集团tyc122cc入口医学与健康科技创新工程项目(2021-I2M-1-016,2017-I2M-1-008,2016-I2M-1-003,2016-I2M-1-006)、国家重点研发计划、国家自然科学基金等基金支持,依托太阳成集团tyc122cc入口阜外医院心血管疾病国家重点实验室完成。阜外医院万青博士后、徐传胜博士生为本文共同第一作者,王淼为本文通讯作者。
论文链接:https://www.ahajournals.org/doi/10.1161/CIRCRESAHA.122.321365