通知公告

您所在的位置: 首页 - 通知公告

国家人口健康平台科学数据中心DICOM医疗影像脱敏管理系统比选公告

 

一、采购背景

国家人口健康科学数据中心(以下简称“人口健康数据中心”)自2020年起,承担国家各级各类科技计划项目、医科院项目和非项目来源数据汇交。在汇交的数据中,医疗影像数据是一种常见的临床数据类型。其中,DICOM格式的医疗影像数据,包含独立存储的患者信息和图像数据,能够通过专用软件系统进行数据和信息的读取。按照《科学数据管理办法》数据汇交要求,项目承担单位、项目组向人口健康数据中心汇交的数据不得包含患者隐私,应先进行去隐私处理。多数项目不具备处理能力。人口健康数据中心应提供技术支持与服务,协助项目进行去隐私化处理。因此,人口健康数据中心需要研发一套DICOM医疗影像数据去隐私化系统,读取识别数据中包含的患者个人信息,并对其进行规范化的加工处理,使其满足科学数据管理的要求。

 

二、采购需求:

1、结合目前国内医疗影像数据加工处理现状,对人口健康数据中心已有医疗影像数据的类型、格式及相关信息进行调研,掌握人口健康数据中心现有DICOM医疗影像数据的情况和加工处理需求。

2、研发DICOM医疗影像脱敏管理系统。系统应包括权限管理、影像管理、加工规则管理、加工处理等基本功能。

3、搭建满足系统功能的服务器系统,包括权限服务器,自动签名服务器。

4、进行系统测试和完善,至系统功能满足人口健康数据中心要求。

5、承担部分DICOM医疗影像数据的整理与处理工作。

国家人口健康科学数据中心拟使用“新一代宽带无线移动通信网”项目经费采购10万元DICOM医疗影像脱敏管理系统研发服务,用于读取识别数据中包含的患者个人信息,并对其进行规范化的加工处理,使其满足科学数据管理的要求。

6、质量要求:系统界面在布局上应足够合理(由需求方认定);在界面的视觉效果上应尽量减少使用亮色;要在保证数据处理准确的同时,确保多任务、数据定位和数据查找等功能运行正常且稳定。要确保系统不出现崩溃、卡死等情况;在对系统窗口进行处理时,不会出现断纹、控件错位等不统一情况。

7、验收要求:

验收材料提供完整;

项目系统要求的各项功能均可实现

系统界面友好,易于交互

系统功能新颖,有较强的创新性;在原有功能设计的基础上有新的想法且在系统实现中体现。

8、预算:人民币10万元

9、研制时间:签订合同即日起开始进行应用软件开发工作,

2021年10月1日前完成。

 

三、比选投标人资格:

(1)、投标人应是在中华人民共和国注册的企事业法人单位,具有独立法人资格。

(2)、投标人应符合《中华人民共和国政府采购法》第二十二条规定:

a.投标人必须具有独立法人资格,具有独立承担民事责任的能力;

b.具有良好的商业信誉和健全的财务会计制度;

c.具有履行合同所必需的设备和专业技术能力;

d.有依法缴纳税收和社会保障资金的良好记录;

e.参加政府采购活动前三年内,在经营活动中没有重大违法记录;

 

四、比选评标方法:综合打分法。

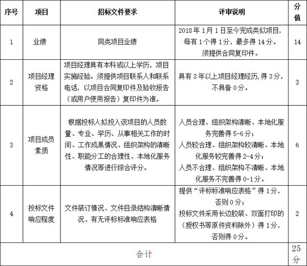
(1)商务评审打分(满分25分)

 

 

商务评审打分表(满分25分)

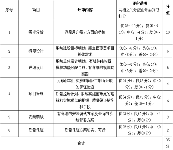
(2)技术评审打分(满分35分)

 

 

技术评审打分表(满分35分)

(3)价格打分(满分40分)

价格分按低价优先法计算,其中:满足招标文件要求且投标价格最低的投标报价为评标基准价,其价格分为满分。其他投标人的价格分统一按照下列公式计算:投标报价得分=(评标基准价/投标报价)×40%×100

 

五、比选投标截止时间和开标时间:

比选投标截止时间:2021年 3月 19 日9点(北京时间)

比选开标时间:2021年 3月 19日9点(北京时间)

逾期收到或不符合规定的投标文件恕不接受。

 

六、比选开标地点:北京协和医学院第四会议室

 

七、项目预算:10万元

 

八、比选投标文件递交地点:

比选投标文件须密封后于(开标当日)投标截止时间前递至开标地点。逾期送达或不符合规定的投标文件恕不接受。

 

九、公告期限:从公告之日起5个工作日。

 

十、联系人:崔老师  电话65130527