通知公告

您所在的位置: 首页 - 通知公告

护理学院计算机、网络及教学设备维保比选公告

 

一: 机房维护需求

(1)、场所地址:北京协和医学院护理学院(地址:北京石景山区八大处路33号)

维保范围:北京协和医学院护理学院教学楼(两栋)和学生宿舍楼(两栋)中多媒体教室、网络机房等提供运维保障、维修维护服务,保证教室内多媒体设备能够在教学活动中高效、稳定地运行,保障多媒体教室和会议室的设备包括:投影机、投影幕、触控一体机、台式电脑、笔记本电脑、平板电脑、交换机、服务器、电视、话筒、功放、音箱、音频处理器、中控设备、录播设备、舞台灯光、摄像头、拾音器、LED屏、拼接屏、中控系统和监控系统等一切用于教学及教育活动的设备及各系统平台和多媒体讲台等一切用于教学及教育活动设备的日常保障及维护。

合同期限:合同签订后提供一年服务。

(2)、维护内容与要求

具体维护内容:

1、每学期开学前利用假期时间对全部多媒体教室及控制系统进行检查维护,保证系统与设备运行良好。

2、每学期开学前做好课表信息的统计工作,提前安装或协助安装专业课程需要的教学设备。

3、每学期计算机内部清洁保养服务,包括硬盘、主板、CPU等部件的清洁保养。网络接入设备及设备间每月巡检一次,对网络中心机房的服务器操作系统数据进行定期备份。

4、每学期四次投影机外部轻度清洁保养过滤网工作(寒、暑假开学前各1次,4-5月和10-11月各1次)同时根据变季风沙期加强巡视及投影机的检修,降低投影机的热保护故障发生率。

5、教室的设备或者故障设备在送修和返回时,应及时做记录;投影机主板或灯泡更换登记使用时间并对投影机、总控灯泡时间清零处理。

6、每学期检查系统功能及计算机外设接口的可靠使用,损坏部件及时更换。

7、每学期考试(机考)和学院重大活动期间提供及时现场技术支持及保障服务。

质量要求:1年服务期限,服务期间遵守规章制度,提供及时的人员支持,保障设备稳定运行

验收指标、服务、安全:

故障出现后需要1小时到达现场,保障设备及时恢复。

供货周期或服务期限:

签订合同后7个工作日提供服务

供应商资格:

具有一定规模的高新技术企业,故障响应及时。

 

二、比选投标人资格:

(1)、投标人应是在中华人民共和国注册的企事业法人单位,具有独立法人资格。

(2)、投标人应符合《中华人民共和国政府采购法》第二十二条规定:

a.投标人必须具有独立法人资格,具有独立承担民事责任的能力;

b.具有良好的商业信誉和健全的财务会计制度;

c.具有履行合同所必需的设备和专业技术能力;

d.有依法缴纳税收和社会保障资金的良好记录;

e.参加政府采购活动前三年内,在经营活动中没有重大违法记录;

 

三、比选评标方法:综合打分法。

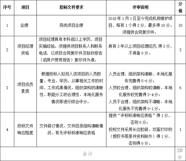
(1)商务评审打分(满分20分)

 

 

商务评审打分表(满分20分)

(2)技术评审打分(满分60分)

 

 

技术评审打分表(满分60分)

(3)价格打分(满分20分)

价格分按低价优先法计算,其中:满足招标文件要求且投标价格最低的投标报价为评标基准价,其价格分为满分。其他投标人的价格分统一按照下列公式计算:投标报价得分=(评标基准价/投标报价)×20%×100

 

四、比选投标截止时间和开标时间:

比选投标截止时间:2021年 3月 19 日9点(北京时间)

比选开标时间:2021年 3月 19日9点(北京时间)

逾期收到或不符合规定的投标文件恕不接受。

 

五、比选开标地点:北京协和医学院第四会议室

 

六、项目预算:17万元

 

七、比选投标文件递交地点:

比选投标文件须密封后于(开标当日)投标截止时间前递至开标地点。逾期送达或不符合规定的投标文件恕不接受。

 

八、公告期限:从公告之日起5个工作日。

 

九、联系人:崔老师  电话65130527