院校报道

您所在的位置: 首页 - 院校报道

致敬教师!协和医学院2024年教师节表彰光荣榜

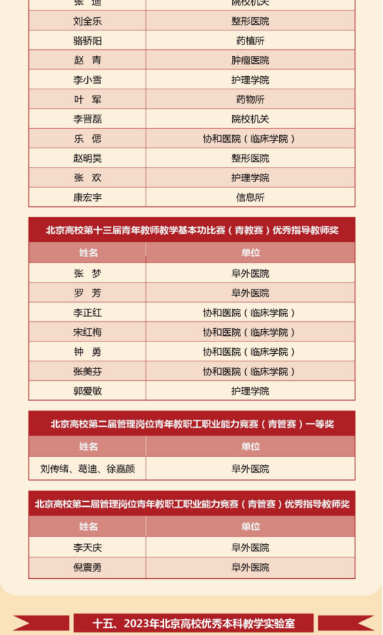
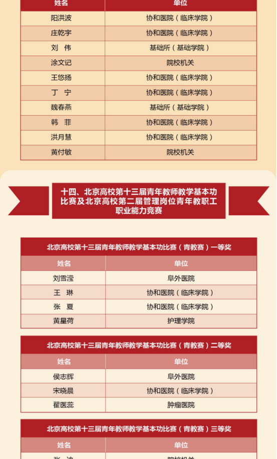
   桃李芬芳九月天。在第40个教师节来临之际,院校召开庆祝2024年教师节暨表彰大会,表彰在教书育人等各项工作中取得突出成绩的个人和集体。表彰名单如下:

fcc86c760fcb4eafac8e7b02e9d4f45c.jpg

 


供稿:办公室 新闻中心 人事处 学生处 研究生院 教务处 工会 教师发展中心